Salus Populi

Website design for Northeastern University law school

GreenGENE is a mission for GREENER Habitat!

Salus Populi is a judicial education program at Northeastern University aimed at educating the judiciary about the social determinants of health (SDOH) by engaging judges in a culture of health. The aim of the project was to create a “virtual learning community” (VLC) to support graduates of its training program as they bring the SDOH framework back into their courtrooms.

Context

The Judicial Education Program website faced significant usability challenges, hindering users’ ability to easily access program information and navigate the platform. Users expressed confusion regarding navigation menus, difficulty locating specific program details, and frustration with the overall website layout. To address these issues, a comprehensive redesign was undertaken.

​ Tools: Figma, Adobe Creative Suite, Wix, User Survey

​ ​Duration: 4 months

Text heavy, limited visuals
Multiple font usage
Non-cohesive
Navigation, Information structure

Text Heirarchy, Clarity

Heuristic Evaluation

  1. Limited visuals: The landing page seems to be text-heavy with no images or illustrations. Visuals can break up text, add interest, and better represent the organisation’s mission.
  2. The navigation structure could be improved to make it easier for users to find specific programs. The text could be more concise and scannable.
  3. Ample white space is good for readability, but it could be used more strategically to group content and improve visual engagement.
  4. Hierarchy: There could be more contrast in size and weight between headings and body text to create a clearer visual hierarchy and improve readability.
  5. The fonts used for headings and body text appear generic and lack personality.
  6. Multiple Font Usage: The current design might be using an excessive number of fonts. This can create a cluttered and unprofessional appearance. Font Choice: The chosen fonts might not be ideal for readability or brand identity.

User Interviews

The website's lack of visual hierarchy and inconsistent use of fonts makes it difficult for users with visual impairments to navigate and understand the content. The website should adhere to accessibility guidelines to ensure it is usable by people with disabilities.
User 1
I find the website's lack of images and visuals frustrating. The text-heavy layout is overwhelming and difficult to engage with. Additionally, a more consistent and visually appealing typography would improve the overall aesthetic.
User 3
I am looking for specific information about a program or service offered by Salus Populis DOH. The website's navigation is not intuitive, making it challenging to find what I need. The content is dense and difficult to scan, and the lack of visual hierarchy makes it hard to prioritize information. I would benefit from a clearer structure and more prominent calls-to-action.
User 2
I find the website overwhelming due to its text-heavy layout. The lack of visuals makes it difficult to quickly understand the organization's mission and services. The navigation is confusing, and I struggle to find the information I need. I would appreciate a more visually appealing and user-friendly experience.
User 4

User Interviews

New York Institute of Technology Website

Northeastern University website

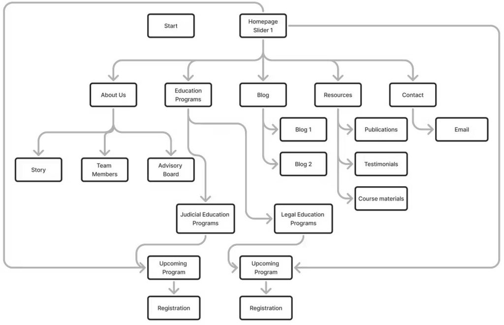
Information Architecture

Wireframes

Prototypes

Prototypes

Some Other Projects

Scroll to Top